
预计至2028年,中国宠物行业的市场规模有望突破四千亿元大关。如今,宠物在家庭中的角色已发生深刻转变,从以往单纯的陪伴者升级为被赋予人格特质、视若家人的亲密伙伴。对于有宠物的家庭来说,其需求早已超越了基本的饮食供给,更强调根据宠物的具体品种、生长阶段、健康状况及日常行为模式,提供涵盖生理照料、生活安排乃至情感关怀的全面服务,并量身打造个性化的喂食方案、互动娱乐及安全监护措施。与此同时,宠物经济(或称“它经济”)及相关产业链正日益完善,形成了覆盖宠物从出生、成长、医疗直至身后事的完整生命周期服务体系,致力于满足宠物在物质层面和精神层面的双重诉求。
目前,国内多地政府正积极推出扶持宠物经济的相关政策与举措。以深圳市为例,其正引导各辖区根据自身特点,走差异化发展宠物经济的道路:例如,在罗湖区、南山区、盐田区布局高品质示范宠物医院;在光明区、龙华区培育宠物医疗器械产业;在大鹏新区、光明区发展宠物医药产业;在福田区则重点促进宠物互联网医院向产业互联平台转型,并持续吸引宠物行业领军企业将总部设于福田;在南山区推动宠物智能产品的发展;在坪山区、龙华区、龙岗区重点拓展宠物电子商务及高端宠物繁育业务;同时,也在福田区、罗湖区、光明区等地规划建设具有宠物特色的主题空间。与此同时,部分地方国有企业及城市投资公司也正凭借自身及区域优势,积极投身宠物经济领域。此举不仅助力这些国企/城投平台实现自身业务转型,也旨在推动“它经济”的规范化发展与产业链的整体升级。为此,我们将对选择向宠物经济/“它经济”方向转型的国企/城投平台的具体运作模式及相关案例进行归纳总结,以便交流探讨。一、通过产业园、产业平台等建设打造宠物经济产业集群
通过产业园的建设,打造集宠物食品生产、研发、物流、宠物娱乐、宠物衍生品等上下游全链条生态圈、产业平台,并逐渐形成产业集群。其中有代表性项目包括深圳罗湖宠物经济产业园、安徽芜湖长三角宠物用品产业集聚区、北京平谷宠物经济产业园、温州平阳宠物小镇等。
二、盘活存量资产,打造宠物友好空间
对于公园、绿地等公共户外空间如何盘活也是当下不少地方政府和城投国企探索的方向。借助宠物经济,在公园、绿地合理增设宠物公厕、清洁装置、人宠专用通道等硬件基础设施,打造宠物友好空间、城市是目前常见的做法。另外,打造宠物主题公园、宠物友好商场、宠物友好酒店、民宿等宠物友好场景也是聚集人气、盘活存量空间的重要方式之一。
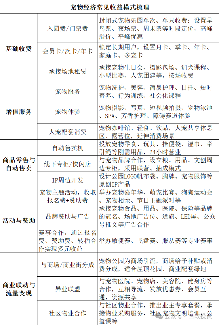
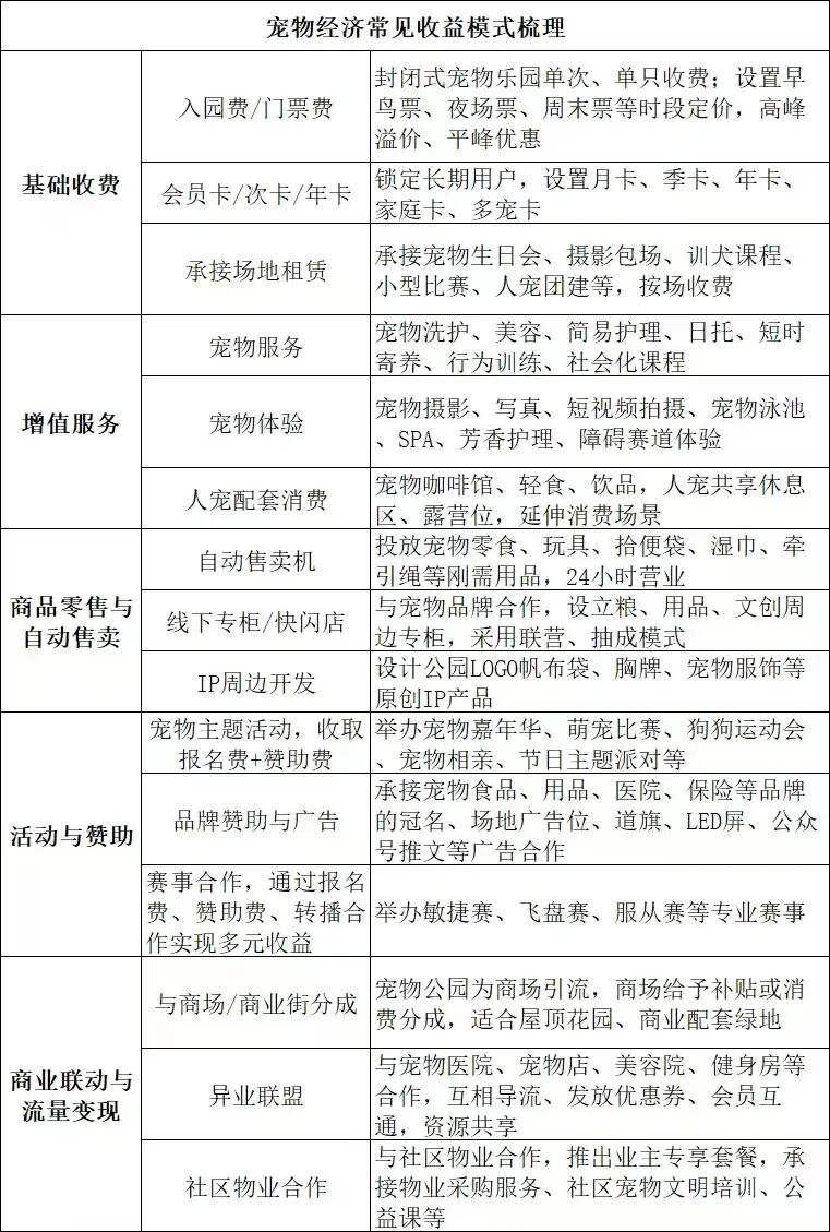
盘活存量资产的重要目的即产生经营性现金流,而宠物经济的主要收益来源包括:
三、基于已有资源,根据宠物经济产业链进行业务重构与延伸
对于地方政府和城投平台而言,在充分发挥已有资源优势,向宠物经济产业链上下游方向进行业务重构和产业延伸,也是转型的不错方法。
(一)农业资源型国企/城投平台:从农产品加工到高附加值宠物食品的转型
以“原料直供+智能制造+质量控制”为核心,通过整合农业资源、建设智能化生产线和严格质量控制,打造安全可追溯的宠物食品供应链。
(二)水域资源型国企/城投平台:从传统水产养殖到宠物经济的转型
以“观赏鱼养殖+水域景区改造+宠物友好设施”为特色,通过国有水域资源开发观赏鱼养殖和繁育,同时改造水域景区为宠物友好空间,提供宠物社交、互动和体验场景。
(三)环保型国企/城投平台:从传统环保业务到宠物殡葬领域的延伸
以“无害化处理+环保标准+宠物纪念”为方向,通过宠物遗体无害化处理和环保标准制定,解决宠物"身后事"的环保和卫生问题,同时开发宠物纪念品,满足宠物主人的情感需求。
(四)文旅型国企/城投平台:从传统文旅服务到"人宠共生"体验的升级
以“景区改造+宠物友好服务+会展活动”为策略,通过国有景区和酒店资源改造为宠物友好空间,提供宠物专属设施和服务,同时举办宠物主题会展和活动,吸引携宠游客,带动景区消费增长。
四、资本加持及产业投资介入宠物经济赛道
地方国有企业及城市投资公司常通过产业基金进行投资或实施并购,以此介入宠物经济产业链。其运作模式是借助产业基金对宠物经济的上中下游进行投资,构建"投资-赋能-产业集群"的正向发展闭环。例如,在产业链上游,可重点投入宠物食品原料的研发以及高标准生产设施建设,打造可溯源的供应链网络;中游则致力于支持宠物医疗器械、智能穿戴产品、功能性主粮等的研发与产业化进程;下游方面,可考虑投资建设区域性的宠物医疗中心、数字化运营平台、专业人才培训机构等基础配套设施。在实际操作中,已有多个成功案例:新沂市设立了宠物产业发展基金,该基金采取"母基金(子基金)+直接投资"的策略,覆盖宠物食品、智能用品、健康服务等多个细分领域。无锡梁溪智慧它经济产业基金则以"资本注入+资源整合"为核心驱动力,为所投资的企业提供全面的支持与服务。安徽宿州国元宠物产业基金通过股权融资的方式,助力合作区域内的农业相关企业成长,业务范围涵盖宠物品种引进与繁育、宠物食品加工、宠物用品制造、宠物医疗服务、生活服务配套以及智能设备开发等。此外,浙江省安吉县的宠物产业基金由两山国控集团牵头成立,主要聚焦于宠物食品研发、智能用品生产、医疗服务质量提升以及文旅融合场景创新等关键环节。END
【发现投资】发现投资(Find & Invest)成立于2014年,总部合肥,是国内活跃的天使投资机构之一。发现投资以央企基因筑基,凭市场智慧赋能,始终秉承"发现企业价值,投资改变世界"的使命,在蓝色星球上书写资本与产业的融合篇章。发现投资以"新科技+新消费"双轮驱动,专注新材料、智能制造、医药健康等硬科技赛道,聚焦消费升级、新零售、文化创意等新消费领域,已为200余家企业提供全周期金融解决方案,累计助力十余家上市企业。"我们始终以专业陪伴"是平均15年从业经历的发现人践行的准则。从商业模式梳理到上市路径规划,从资源对接到战略重组,我们以资本为纽带,与企业共同穿越经济周期,从合肥出发,面向并把握国内、国外机会,陪伴企业从小苗到参天大树。